
3k star,分享一款酷炫、免费的文件管理器
看下界面效果,开源地址在文末:



下为具体介绍:
Sigma File Manager:一款先进的文件管理器
文件管理器是我们日常使用电脑的必备工具,它可以帮助我们浏览、查找、复制、移动、删除、分享和管理我们的文件和目录。
然而,传统的文件管理器往往功能单一、界面简陋、性能低下,不能满足我们的各种需求。
这是一款免费、开源、快速发展的现代文件管理器——Sigma File Manager。
它是由Aleksey Hoffman设计、开发和维护的,适用于Windows和Linux系统。
它拥有许多先进的功能和特点,可以为您提供更好的文件管理体验。下面,我将从以下几个方面来介绍这款工具:
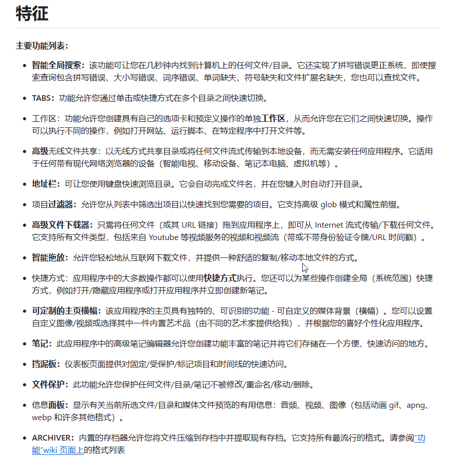
智能全局搜索
Sigma File Manager的最大亮点之一就是它的智能全局搜索功能。
这个功能可以让您在几秒钟内找到您电脑上的任何文件或目录,无论它们在哪个位置、有多深层或多隐蔽。
您只需要输入您想要查找的文件或目录的名称或部分名称,Sigma File Manager就会为您展示所有匹配的结果,按照相关性排序。
而且,这个功能还实现了一个拼写纠错系统,可以让您在搜索时不用担心输入错误。
即使您的搜索词包含了拼写错误、大小写错误、单词顺序错误、缺少单词、缺少符号或缺少文件扩展名,Sigma File Manager也可以智能地识别您的意图,并为您找到正确的文件或目录。
这样,您就不用浪费时间在修改搜索词或重新输入上了。
标签页
Sigma File Manager的另一个实用功能就是标签页。这个功能可以让您在多个目录之间快速切换,只需点击或使用快捷键。
您可以在一个窗口中打开多个标签页,每个标签页都可以显示一个不同的目录,您可以随时在它们之间切换,而不用打开多个窗口或回到上一级目录。
这样,您就可以更方便地管理您的文件和目录,提高您的工作效率。
工作区
Sigma File Manager的又一个高级功能就是工作区。
这个功能可以让您创建多个独立的工作区,每个工作区都可以有自己的标签页和预定义的操作,您可以快速地在它们之间切换。
操作可以执行不同的操作,例如打开一个网站、运行一个脚本、用特定的程序打开一个文件等等。
这样,您就可以根据您的不同的工作或生活场景,定制您自己的工作区,节省您的时间和精力。
高级无线文件共享
Sigma File Manager的还有一个酷炫的功能就是高级无线文件共享。这个功能可以让您无线地分享一个目录或流式传输任何文件到您的本地设备,而不用安装任何应用。
您只需要在Sigma File Manager中选择您想要分享的目录或文件,然后扫描一个二维码或输入一个网址,就可以在您的手机、平板或其他电脑上访问您的文件。
这样,您就可以方便地在您的不同的设备之间传输文件,而不用担心数据线或兼容性问题。
其他功能
除了上述的功能,Sigma File Manager还有许多其他的功能,例如:
- 文件下载:可以让您从网上下载任何文件,包括视频、音乐、图片等。
- 智能拖放:可以让您轻松地拖放选中的文件或目录到任何位置,包括地址栏、标签页、工作区等。
- 文件保护:可以让您保护您的重要或敏感的文件或目录,防止它们被误删或修改。
- 自定义主页:可以让您自定义您的主页,添加您常用的文件、目录、网站、操作等。
- 多语言支持:可以让您选择您喜欢的语言,目前支持英语、中文、德语、法语、意大利语等。
总结
Sigma File Manager是一款先进的文件管理器,它可以为您提供更好的文件管理体验。它拥有许多先进的功能和特点,可以让您更快速、更方便、更安全地管理您的文件和目录。



