
41.5k star,推荐一款开源神器,很强!
dive是一个用于探索和优化Docker镜像层次结构的工具,它可以显示每一层的文件和目录,以及它们的大小、状态和效率,还可以给出一些缩小镜像大小的建议。

用dive探索Docker镜像的层次结构
Docker是一种流行的容器技术,它可以让开发者和运维人员轻松地打包、部署和运行应用程序。
Docker镜像是一种用于创建容器的文件,它包含了应用程序的代码、依赖和配置。
Docker镜像是由多个层次组成的,每一层都是一个只读的文件系统,它们按照一定的顺序叠加在一起,形成一个完整的镜像。
为了优化Docker镜像的大小和性能,我们需要了解每一层的内容和作用,以及如何减少无用的文件和数据。
这就是dive这个工具的用途。dive是一个用于探索Docker镜像层次结构的工具,它可以显示每一层的文件和目录,以及它们与上一层的差异。
dive还可以计算每一层的效率,即有效文件占总文件的比例,以及给出一些优化建议。dive的目标是帮助用户发现如何缩小Docker镜像的大小。

dive的安装和使用
dive支持多种操作系统和平台,包括Linux、MacOS、Windows和ARM。dive还可以作为一个Docker镜像来运行,这样就不需要在本地安装dive了。
dive的安装和使用方法可以在它的README文件中找到。
要使用dive分析一个Docker镜像,只需要运行以下命令:
dive <your-image-tag>
或者,你也可以直接使用docker命令来运行dive,只需要设置一个别名:
alias dive="docker run -ti --rm -v /var/run/docker.sock:/var/run/docker.sock wagoodman/dive"
dive <your-image-tag>
dive还可以在构建镜像的过程中进行分析,只需要运行以下命令:
dive build -t <some-tag> .
如果你想在CI(持续集成)环境中使用dive,你可以设置一个环境变量CI=true,这样就可以跳过交互式的界面,只输出分析结果:
CI=true dive <your-image>

dive的界面和功能
当你运行dive命令后,你会看到一个类似于这样的界面:

这个界面可以分为四个部分:
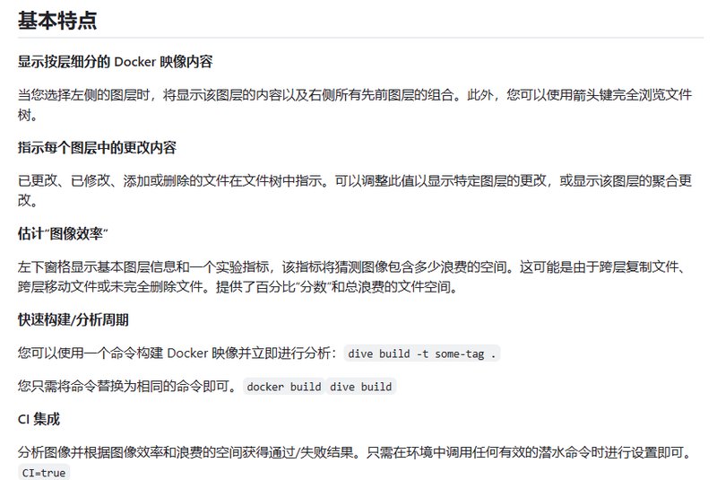
- 左上角是镜像的层次列表,每一层都有一个ID、一个命令、一个大小和一个效率。你可以用上下方向键来选择不同的层。
- 右上角是镜像的详细信息,包括镜像的名称、标签、ID、大小、创建时间和命令等。
- 左下角是当前层的文件和目录列表,你可以用左右方向键来展开或收起目录,用回车键来切换排序方式,用空格键来标记文件或目录。
- 右下角是当前层和上一层的文件差异,用不同的颜色来表示文件的状态,比如添加、修改或删除等。

dive的优点和局限
dive有以下几个优点:
- 界面简洁美观,操作方便快捷,支持多种交互方式和显示方式
- 分析结果详细准确,可以显示每一层的文件和目录,以及它们的大小、状态和效率
- 优化建议实用有效,可以帮助用户发现无用的文件和数据,以及如何删除或合并它们
- 兼容性强,支持多种操作系统和平台,以及多种容器引擎,如Docker、Podman和Kaniko等

当然,dive也有一些局限,比如:
- 不能直接修改或删除镜像的文件或层,只能提供一些建议,用户还需要自己去实施
- 不能分析远程的镜像,只能分析本地的镜像,用户需要先拉取镜像到本地才能使用dive
- 不能分析非Docker格式的镜像,比如OCI或ACI等,用户需要先转换镜像的格式才能使用dive
总结
dive是一个用于探索Docker镜像层次结构的工具,它可以帮助用户了解每一层的内容和作用,以及如何缩小镜像的大小。



