
今天推荐是一款AI搜索引擎,还支持gpt-4模型的使用,虽然4小时只能使用5次,但是相比于常规的搜索引擎,在某些方面还是很强的,个人感觉优于newbing。
页面简洁,没有广告,内容丰富,功能强大,这是我对这款搜索引擎的总结,虽然还不是很完善,但是够用了。
具体使用截图及介绍
下面具体具体介绍下:

具体的访问地址是:**https://www.perplexity.ai/**,整体界面还是很简洁的,左侧有家目录、发现栏、历史搜索等,中间是搜索框,会有一些示例提问,如果需要体验gpt-4,可以开启copilot。
但是gpt-4体验机会有限,建议还是把自己的prompt调试好了再去提问。

如下是一个常规的使用,未使用gpt-4.可以看到除了给到一些常规的网上返回的链接外,还有一部分是AI的回答,而这些回答部分后面有标注,是根据上述的quick search内容的总结或提取。
而在第三部分则是一些衍生性的问题,可以根据需要跳转

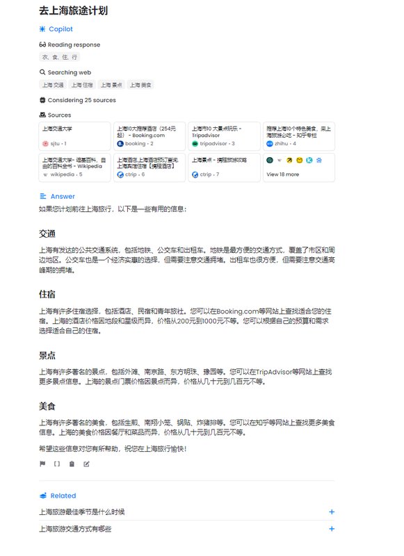
当你使用gpt-4提问的时候,会根据你提问的关键字进行扩展,如上海旅行计划,会问你具体关于哪些方面的问题。

当你给出具体的方向后,还会有一些更加详细的搜索页面,可以看到gpt-4给出的答案会更加细致,也会更精细的考虑的你问题。

如下同样是一个gpt-4模型的提问,是关于shell脚本的一个提问,可以看到基本汇总了你可能用到的一些内容,而且真正的做到了没有广告。

总结
界面简单,而且支持中文提问,尤其是可以免费使用gpt-4。
© 版权声明
文章版权归作者所有,未经允许请勿转载。



